时间:2021-12-13来源/作者: 整理:51美术高考网
 / 
2023京美考研 | 服装设计全年课程招生简章
51美术报考指南  艺术类院校库  美术志愿填报  

2023京美考研 | 服装设计全年课程招生简章

原创 SY 京美考研 2021-12-12 18:51

 


图片

2023京美考研全程计划早鸟
 
服装设计专业开始招生啦!!!
 
京美考研是服务于美术、设计考研专业课程的专业培训团队,以北京一类院校为主,重点针对清华美院、中央美院、北京服装学院北京理工大学北京林业大学北京交通大学北京工业大学、北京印刷大学、首都师范大学…,辐射全国各大名校,如东华大学武汉纺织大学浙江理工大学天津工业大学等等。根据学院特点及学员需求量身定制学习及备考计划,为中国艺术类考生开启考研绿色通道!
 
全程计划早鸟营是众多课程中,学习最系统、效果最明显、上岸率最高的课程!因其众多的优势,也是每年考研学生的首选。0基础不可怕,可怕的是你意识不到考研竞争的残酷。本课程会从0基础教学、循序渐进、逐步提升,全程环环相扣,没有空档,专业名师+超长课时+严格监督,为你艺战成硕保驾护航!
 
 
报名指南
 
1、23考研学生,本专业或跨专业同学。
 
 
2、大一打二有考研计划的同学。特别注意2023课程全新升级,我们特别推出“雏鸟伴飞”计划,适合大一、大二学生报名,凡报名全程班的同学,交一年学费,可以反复学到考前,我们也会依据考试改革即时进行课程调整!夯实基础,提高上岸机率。
 
 

 
JINGMEI
        KAO YAN
2023全程早鸟营七大优势 
 
"超长课时,绝不空档"
课程覆盖全年,从寒假至考前,全年课程安排。每天6个小时课时以外,还增加的早晚自习!没有集中课程的时间也会安排定期打卡,开启线上监督模式!是不是很久没有高三准备高考那会挑灯夜战学习的时候了?本次全新升级课程学到就是赚到!
 
"课程无限,反复观看"
基础班的教学实行线上、线下同步授课,讲师示范、零距离指导、直播精准点评作业,区别于其它网课,拥有实体班教学体验,线上上课也可以同步与线下老师、学生互动,真正做到线上、线下课程同步。班主任课堂全程监管,学生作品同屏参照,共同进步。如果老师课上讲的知识点有遗漏,同学们可以随时回放,无限反复观看各科知识点内容,反复消化知识。
 
"班主任制,贴心负责"
为了进一步保证每位同学的专业提升,除了有授课导师全程为学生解答疑惑,也有贴心负责的班主任全程精细化跟进每一位学生的学习与生活,及时交流沟通,调节各种身心压力。
 
"模拟考试,重视输出"
我们致力于打造全行业最好的备考课程,重视学生的自主输出,为了保证每位考生真正学会,能够在考场上发挥出自己的水平,在精致课程之余会搭配模拟考试,在每个阶段为学员提供超专业的辅导和超细心的帮助。
 
"定期打卡,督学一体"
我们拥有「京美考研」小程序,这是一款专门针对艺术考研学生而研发的在线学习平台,可以完成线上打卡,里面还包含北服、央美、清华、中国艺术研究院及其他艺术类、综合类院校的课程,全国艺术设计类考研“专业基础”和“专业理论”在内的考点讲解与示范。考研课程版块并设有公开课,定期分享考研公益课,无偿给予同学们考研全面解析。
 
"小班授课,拒绝放养"
所有班级严格控制上限人数,坚持小班教学,每班最多10-20人。拒绝大班“放养式”教育,保证老师可以关注到每位学生,考验团队创办以来,升学率达到70%以上,成功辅导众多考生考入理想的院校和专业。
 
"特别福利,惊喜不断"
不定期邀请各高校硕士研究生或博士进行学术讲座和经验分享,还会组织大家看展、看秀,开拓学生的眼界和思维方式,使考生能够从容面对灵活的考题。
 
 

 
 
JINGMEI
        KAO YAN
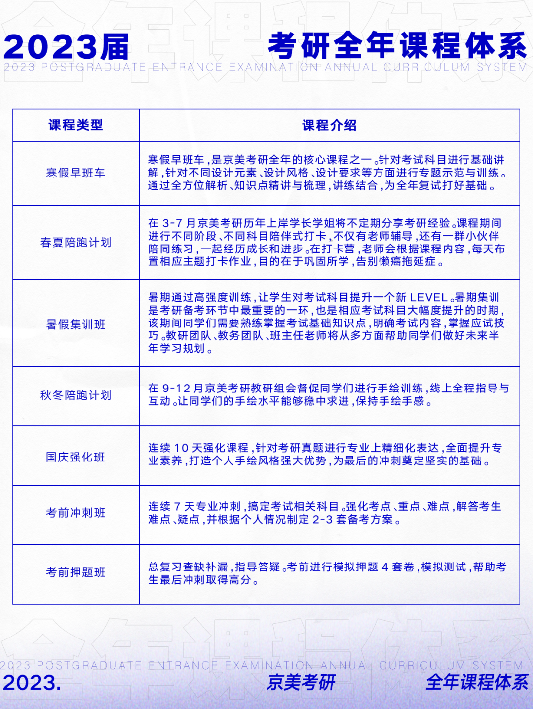
服装专业课程安排 
 
京美考研全年课程采用线下面授课程+线上史论课程相结合的方式,更合理的分配考研时间,让效率提升到最高,针对各院校专业基础展开,讲求“循序渐进”的训练目标,通过“由内而外,由短及长,由模至创”的训练方法逐步实现教学的系统化和规范化。
 
我们认为,考研的课程不单单是应试课程,更需要在课程期间培养相应的设计思维及表现能力,在拥有设计能力的前提下与社会环境、流行趋势结合,在兼具衔接市场潜质的同时也要保持纯真的设计来表达自己的审美,也将更加关注同学们在卷面中准确地表达自己的设计意图。
图片
 
 

 
 
JINGMEI
        KAO YAN
服装专业课程体系 
 
京美考研全年课程由线下面授课程+线上史论课程相结合,层层递进、环环相扣。从历年考取的学员反馈来看,报名全年班的同学复习更加全面系统,且自身学习体验和学习效果更加有保障。自报名之日起,到考研结束,我们的课程与服务也将贯穿全年。
图片
 
 

 
JINGMEI
        KAO YAN
早鸟特权 
 
”早一天学习,早一年上岸”
 
早鸟营是一个努力上进、学习氛围特别浓的团体,十分期待积极进取、渴望一战成功的你加入!
对第一时间报名的宝宝们,京美送出优惠福利:
 
1. 精品课程提前学
2. 享受早鸟优惠价格
3. 定制一对一专属全年学习计划
4. 报名全程班即送23启航英语、政治线上课(价值3000元,名额有限,先到先得)
 
 

 
 
 
什么是真正的线上线下同步? 
图片
 
 ■ 老师线下上课,线上学员可以登录直播平台,同步跟看课程直播,课程期间可在专属学习群内提问,线上课老师及班主任会在学习群中及时解答大家的疑问。
 
■ 不论是线上还是线下的同学,专业老师都将在平台同步进行作业点评。 线上同学提交作业老师也将及时修改,统一点评大家在课程中集中出现的手绘问题。
 
■ 线上改画真正解决空间距离问题,使学生在家就能看到整个改画过程,和线下课堂改画效果一样,图文并茂,主讲教师边改边讲,直击线上无法改画的痛点
 
■ 日常学习过程中班主任会全程督促大家学习打卡,保证每个学员都能及时上课、完成作业。
 
■ 线上课程支持全程回放,错过直播课程可登录直播平台,观看全程的课程无限回放。
 
 

 
 
重磅!
 
2023京美考研全新推出考研文化课,让你不再为文化课流泪,心碎。专业+文化,强强联合、双管齐下!助学生在考研路上一臂之力。
 
图片
点击链接 查看课程
 
 
 
 教学瞬间   | MOMENT

 
 
在不同的课程中,对学生作品进行一对一辅导,在基础手绘以及个人风格和技法上提出有效改进方案,使学生在艺术风格上有所启发。在作品之中提出自己的想法,与学生个人设计风格相结合,创作出更好的作品。
 
图片
图片
图片
图片
 
图片
 
图片
 
图片
 
 
 
 
 
 
 
图片
课外活动
EXTRACURRICULAR ACTIVITIES
 
图片
图片
图片
图片
图片
图片
 
 
 
图片
图片
图片
图片
图片
图片
图片图片
图片
图片
图片
京美考研组织写生 点击阅读
 
 
图片
图片
图片
模拟面试

 

 教 学 环 境   | ENVIRONMENT

 
图片
 
图片
 
图片
校区食堂
图片
 
图片
 
图片
住宿环境
 
图片
图片
图片
图片
 
图片
 
图片
 
图片
 
 
 
 
| 原创作品 |
转载注明出处
STUDENT WORKS
REPRINT SOURCE
 
 
京美考研见
SEE YOU JMKYAN
 
·
 
咨询电话
ADVISORY TELEPHONE
T : 137 1828 8162
T :132 6906 0629
 
 
·
 
 
关注分享
FOLLOW US & SHARE ON MOMENTS 
 
| 联系方式 |
CONTACT INFORMATION
 
📍
BEIJING° 北′ 京″
 
 
图片
 
 
 
 
 

图片

 
图片
图片

 

  志愿填报:

  51美术一对一志愿填报服务开启,让你不浪费一分上大学!咨询微信:artbaokao

声明:以上整理自()如有侵权请及时联系我们进行删除!

返回51美术网,查看更多>>
院校大全 各省艺考 专题汇总 美术志愿填报
北京院校 985高校 211高校 九大美院
找画室锦囊 一分一段表 美术志愿报考系统 画室大全
责任编辑:dhc关键字:
快速检索