2016年【上海市、广东省、黑龙江】艺术类统考时间公布!!!
2016年上海市普通高等学校招生艺术类专业统一考试日程安排确定如下:
|
统考类别
|
考试时间
|
|
编导类
|
2015年12月12日
|
|
美术与设计学类
|
2015年12月13日
|
|
表演类
|
2015年12月20日
|
|
音乐学类
|
2015年12月26日-27日
|
各项专业统一考试考纲及考试实施办法将陆续通过本网站、微博“上海国子监”(weibo.com/shmeea)及微信“上海招考”公布,请相关考生及时关注。
一、科目及内容
1、素描:人物头像、石膏像
2、色彩:静物
3、速写:人物
二、科目分值
各科目满分150分,三科总分满分450分。
三、各科目考试要求
1、素描:
(1)构图完整,透视比例准确
(2)结构严谨,明暗层次合理
(3)塑造充分,体积感强
(4)形象生动,富有艺术表现力
2、色彩:
(1)构图完整,造型准确
(2)色调明确,注重色彩关系的对比与统一
(3)强调色彩塑造能力
(4)用笔生动,富有艺术表现力
3、速写:
(1)构图完整,组合合理
(2)结构、比例准确
(3)形体、动态协调
(4)用笔生动,富有艺术表现力
4、努力画画的时候,别忘记文化课的复习,推荐使用《艺考生文化课高分冲刺》艺考状元也在用,冲刺100天超越450分!购买或详情可点击文章底部阅读原文~
点击看大图

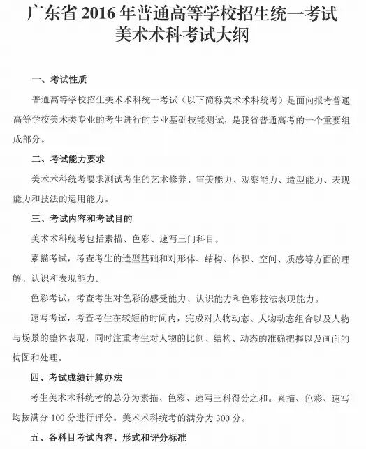
大纲:

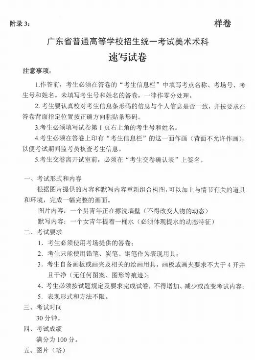
考试科目点下图:



样卷:



(一)报名时间
全国统一招生考试报名从2015年10月28日开始,11月15日截止。
(二)报名手续
凡符合高考报名条件者须持《户口簿》和《居民身份证》参加高考报名。
1.户籍在我省的应届高中毕业生由所在中学负责组织,到户籍或学籍所在县(市、区)招考办集体报名。
2.往届生及其他考生到户籍所在市(行署)、县(市、区)招考办报名。
3.户籍在我省但就读在外省的应届考生,凭应届毕业证明信原件、外省地市级学业水平考试(或高中会考)管理机构提供的成绩证明材料和就读学校提供的思想政治品德考核材料,到户籍所在市(行署)、县(市、区)招考办报名。相关材料原件装入考生纸介档案,复印件留存备查。
(三)艺术类和体育类考生术科考试报名办法
艺术类报名:
2016年我省对省内普通高校美术类、音乐学类(音乐学专业、声乐表演专业、器乐表演专业)、戏剧与影视学类(广播电视编导专业、播音与主持艺术专业)、舞蹈学类(舞蹈编导专业、舞蹈表演专业)专业课实行省统考。艺术类考生在省统考同类专业中可兼报其他专业,不可跨类兼报。
各专业考试科目如下:
(1)美术类:色彩、素描、速写。
(2)音乐学类:①声乐表演专业:基本乐科(基本乐理、视唱、听音)、声乐演唱(民族、美声、通俗唱法);②器乐表演专业:基本乐科(基本乐理、视唱、听音)、器乐演奏(西洋管弦、民族管弦、键盘);③音乐学专业:基本乐科(基本乐理、视唱、听音)、声乐演唱、器乐演奏。
(3)戏剧与影视学类:①广播电视编导专业:朗读、演讲、影视分析;②播音与主持艺术专业:朗读、演讲、主持。
(4)舞蹈学类:①舞蹈编导专业:形体与基本功测试、自备剧目表演、命题即兴编舞;②舞蹈表演专业:形体与基本功测试、自备剧目表演、舞蹈表演。
我省艺术类专业招生专业课考试时间、考试办法和录取有关事宜另行通知。
※推荐使用:《艺考生文化课高分冲刺》学习100天,轻松提高文化课!
声明:以上整理自()如有侵权请及时联系我们进行删除!
返回51美术网,查看更多>>
艺术生的专属微信公众号:51美术网——艺术生的学习宝库
-
责任编辑:马明杰关键字:上海市,广东省,黑龙江,艺术类统考时间公布